
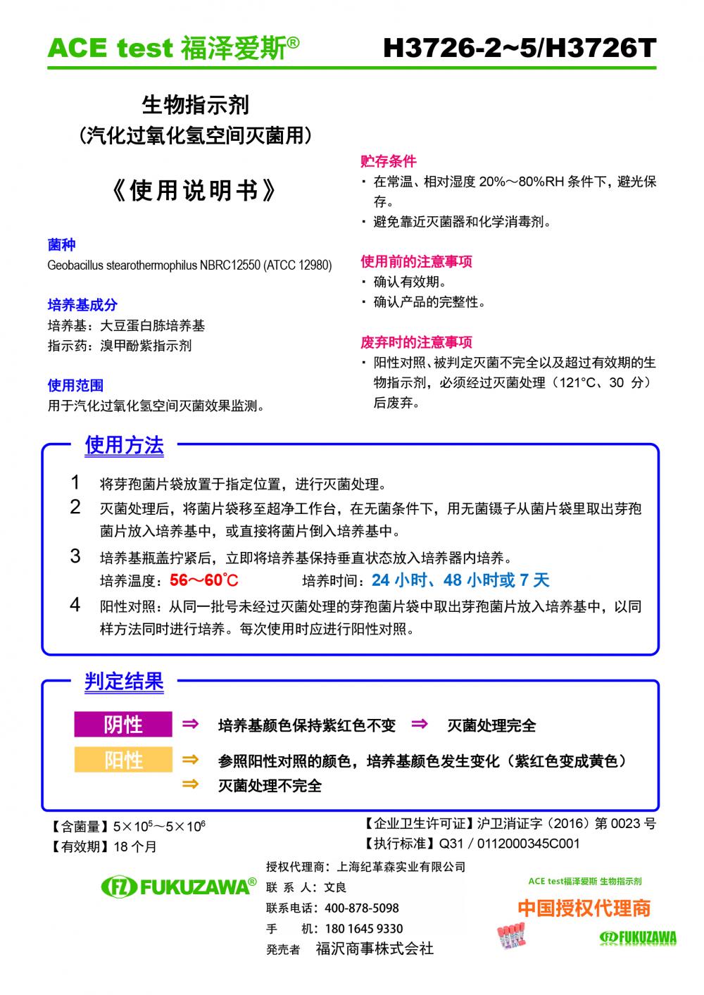
H3726-5過氧化氫生物指示劑
商品價格:電議庫存情況:現貨、預訂配送方式:我司物流或第三方快遞訂購方式:簽約購買咨詢熱線:400-880-9080 18016459330- 產品簡介
- 產品參數
紀革森(Mrogi)品質提供H3726-5過氧化氫生物指示劑
品牌:ACE test福澤愛斯
型號:H3726-3、H3726-4、H3726-5、H3726T
包裝規格:100支/盒(附培養基)
商品描述:
H3726-5過氧化氫生物指示劑,由ATCC12980嗜熱脂肪芽孢桿菌菌片+培養基兩部分組成。用于超凈工作臺、無菌隔離器的滅菌效果檢測;病房內環境空間殺菌、制藥/食品車間等的消毒效果檢測。使用方便,僅需 24 小時的培養便可確認滅菌/殺菌效果。
技術參數:
用途∶醫院、制藥廠封灌室/廠房、食品加工廠房、實驗室、分離器等空間的滅菌或殺菌
指標菌∶Geobacillus stearothermophilus(ATCC12980)
芽孢數∶1×106以上(3-6次方可選)
包裝∶100套/盒(包含培養基)
使用說明:
1. 在指定位置放置芽孢菌片袋,進行滅菌。
2. 滅菌處理后,將菌片袋移至超凈工作臺,在無菌條件下,用無菌鑷子從菌片袋里取出芽孢菌片放入培養基中。
3. 培養基瓶蓋擰緊后,插入專用的“ACE mini 恒溫培養器(型號:H8200)”內,在 56~60℃溫度間培養 24 小時。
4. 陽性對照:從未經過滅菌處理的芽孢菌片袋中取出芽孢菌片放入培養基中,同時進行培養。每次培養時都必須使用陽性對照。
結果判讀:
1、陰性:培養基保持紫色不變,則可認定為滅菌完全
2、陽性:對比陽性對照管培養基顏色,顏色由紫色變成黃色,則可認定為滅菌不完全


